Sensory Practice:
- Moving to explore new visual perspectives of houses on the street
- Walking to hear the mood of the snow - my silent friend during winter.
What is ChoreoSensing
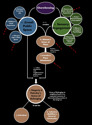
‘ChoreoSensing’ (Choreo + Sensing) is an interdisciplinary practice that proposes active and immersive sensorial and embodied connection to public spaces as a means of generating and strengthening residents’ sense of belonging (Hagerty, 1992) to their neighbourhoods.
It explores public spaces within residential areas through our two most dominant sensory modalities - visual and auditory - as means of enquiry. It develops simple performative scores through choreographic thinking on pedestrian movements for sensory exploration of public spaces and empowers residents through participatory events intended for activating sensory engagement.
The practice aims to establish a more sensorily meaningful dialogue between residents and their everyday public spaces, a dialogue that instills active citizenship among residents but seems to have gradually disappeared in the run for creating ‘functional’ contemporary cities and communities while instigating the detachment of our bodies from public spaces.
ChoreoSensing Practice:
Sensory practice - Choreographic practice (for score development) - Participatory practice - Tactical Urbanism practice
Research Problem:
Whether it’s urban or suburban areas in cities, public spaces in residential areas are fundamental to everyday life experiences(1) which have been linked to well-being and quality of life of residents. Consciously or unconsciously, we connect with them through multi-sensory interactions (2) that create overall impressions of our neighbourhood public spaces(3,4), and help establish meaningful connections with the neighbourhood community. However, the drive for creating ‘functional cities’ (5) in the West through ‘disembodied’ practices (6) has detached public spaces from our bodies(7) , instituting the stage of mutual ‘disengagement’ as a retreat from everyday public spaces (8) and deteriorating the sense of belonging to the residential neighbourhood environment. As a result, residents either tend to avoid connecting with public spaces altogether or resemble an ‘auto-pilot’ state (9) manifested through their lack of sensory attention to public spaces– they see the surroundings but do not look, they hear the surroundings but do not listen. In this research, my aim is to devise a sensory engagement practice, which I call ‘ChoreoSensing’ (10), to (re)’engage’ residents with socio-physical dimensions of their neighbourhood public spaces. Focusing on two most dominant senses – visual and auditory - the practice attempts to establish deeper sensory and embodied engagement of residents with physical/material and social aspects of their neighbourhood public spaces. The research is conducted through interdisciplinary methods including sensory walks/movements, choreographic thinking toward pedestrian movements for sensory engagement score development, pop-up interventions (11), participatory experiments with residents and conversational form feedback (12). The purpose of my research is to empower residents to awaken their sensory engagement with neighbourhood public spaces and subsequently, enhance their sense of belonging to the neighbourhood (13,14), through a series of performative and grassroots initiatives.
Works Cited:
1. Certeau, M. D. (1980.). The Practice of Everyday Life (L'invention du quotidien. Vol. 1, Arts de faire'). Paris.: Folio Essais.
2. Dong, Y. (2022.). Designing with Senses: Creating Interactive Multisensory Experiences in Public Space. Pittsburgh. Carnegie Mellon University.
3. Pallasmaa, J. (2016.). The Sixth Sense: The Meaning of Atmosphere and Mood. Archit. Des., 86 (6): 126-133.
4. Hasse, J. (2016.). Traffic architecture- hidden affections. Elements of Architecture: Assembling Archaeology, Atmosphere and the Performance of Building Spaces. Oxon: Routledge.
5. Holston, J. (1989.). The Modernist City - An Anthropological Critique of Brasilia. Chicago.: The University of Chicago Press.
6. The term "disembodied" refers to practices or experiences that are disconnected from the physical body or embodied experience. In the context of public space and city design, disembodied practices refer to approaches that prioritize abstract concepts or ideas over the lived experiences of the people who use those spaces.
7. Pallasmaa, J. (2012.). The Eyes of the Skin -Architecture and the Senses. New York.: John Wiley & Sons. 8. Wacquant, L. a. (2014.). Territorial stigmatization in action. Environment and Planning A., 46: 1270–1280. 9. Middleton, J. (2010.). Sense and the city: exploring the embodied geographies of urban walking. Social and Cultural Geography., 11(6): 575-596.
10. The method and set of tools are inspired by the various past work (see citations) but artistic representation was developed by myself to align with my research objectives.
11. Lydon, M. a. (2015.). Tactical Urbanism: Short-term Action for Long-term Change. Washington, D.C. Island Press.
12. Lerman, L. a. (2022.). Critique Is Creative - The Critical Response Process in Theory and Action. Middletown. Wesleyan University Press.
13. Costanza, R., Fisher, B., & Ali, S. (2007). Quality of life: an approach integrating opportunities, human needs, and subjective well-being. Ecological Economics, 61(2–3), 267–276
14. Di Masso, A., Dixon, J., & Durrheim, K. (2014). Place attachment as discursive practice. In L. C. Manzo, & P. Devine-Wright (Eds.), Place attachment: Advances in theory, methods and applications (pp. 75–86). Routledge.
Choreographic Practice:
- Using walking as a point of departure to create very simple movement patterns for score creation for residents.
Why Residential Neighbourhoods?:
Why residential neighbourhoods? Public spaces in the city centre have drawn considerable attention from scholar, writers, artists as well as practitioners and intellects within the fields of urban planning, design and city planning over the past few decades. While collective efforts from all these cultural, intellectual and practical sectors to engage in critique and debate about city-centre oriented public spaces are commendable, a careful look reveals that public spaces within our residential neighbourhoods – areas of the city where we live, where our families live – more often than not fall outside of these critical conversations. By taking public spaces within residential neighbourhoods of Toronto as my research subjects, I wish to find a place for them within the milieu of critical conversations on public spaces that are already taking place around the globe.
Research Questions:
Main question:
How can a sensory engagement practice within residential areas increase residents’ attachment to their public spaces and (re)awaken their sense of belonging to their neighbourhoods?
Sub Questions:
- How can sensory walking/moving help establish a deeper embodied, visual and auditory engagement with the physical/material and social dimensions of residential neighbourhood public spaces?
- How can choreographic thinking be applied to everyday pedestrian movements for creating scores or instructions that can contribute to a deeper (solo or group) sensory engagement of residents with their neighbourhood public spaces?
Key Definitions with references:
Sensory Experience: Refers to the subjective and embodied encounters we have with with the world through our senses. It encompasses the perceptions, sensations, interpretations that arise from the stimulation of our sensory organs including sight, hearing, touch, taste and smell. Sensory experiences are fundamental to how we understand and engage with the environment, influencing our perceptions, cognition, emotions and behaviour. - (Howes 1991)
Sensory Engagement: refers to the active and immersive involvement of the senses in perceiving and interacting with the environment. It goes beyond passive sensory reception and involves a dynamic process of actively attending to, processing, and responding to sensory stimuli. (Dong’22, Howes'91, Stein 2004)
Sensory experience is embedded in the sociophysical environment (Howes, 91)
Perception is fundamentally a sensory experience (Stein 2004)
Sense of Belonging: The sense of belonging is the experience of a personal involvement in a system or environment which makes people feel that they are an integral part of this environment or system - (Hagerty and Patusky 1995)
Sense of place: is a comprehensive concept which in it men feel places, percept them and attach meaning to them. (Altman/Low 1992)
Place Attachment: Refers to emotional and functional bonds between places and people which interpreted in different scale from a district to a country in Environmental Psychology. - (Scannel 2010)
Sense of Community: Proposes that a sense of community is a feeling that members have of belonging, a feeling that members matter to one another and to the group, and a shared faith that members' needs will be met through a commitment to be together. (McMillan, 1986)
Theoretical & Artistic Inspirtations:
1. Phenomenology of Perception - Maurice Merleau Ponty
2. The Varieties of Sensory Experience - A Sourcebook in the Anthropology of the Senses - David Howes
3. The Sensory Studies Manifesto - David Howes (2022)
4. The Eyes of the Skin - Juhani Palasmaa
5. Eyes - Michel Serres
6. The Soundscape - Richard Murray Schafer
7. HAGERTY, B. M. K., LYNCH-SAUER,]., PATUSKY, K. L., BOUWSEMA, M" & CoLLIER,P. (1992). Sense of belonging: A vital mental health concept. Archives of Psychiatric Nursing, 6, 172-177
8. Costanza, R., Fisher, B., & Ali, S. (2007). Quality of life: an approach integrating opportunities, human needs, and subjective well-being. Ecological Economics, 61(2–3), 267–276
9. Di Masso, A., Dixon, J., & Durrheim, K. (2014). Place attachment as discursive practice. In L. C. Manzo, & P. Devine-Wright (Eds.), Place attachment: Advances in theory, methods and applications (pp. 75–86). Routledge.
10. Tactical Urbanism: Short-Term Action for Long-Term Change - Mike Lyndon
11. The Production of Space - Henri Lefebvre
12. The Public Realm: Exploring the City's Quintessential Social Territory - Lyn H. Lofland
13. The Practice of Everyday Life - Michel de Certeau
14. The Death and Life of Great American Cities - Jane Jacobs
15. The Street: A Quintessential Social Public Space - Vikas Mehta
Artistic Inspirtaions
1. Choreographer Maria LaRibot - Visual Perspective study through movements
2. Yvonne Rainer - Choreographing Pedestrian Movements
3. Anna Halprin - Score Making for Dance
4. Pauline Olivero - Text Score making for sound
5. 'Concept of Aletheic Vision' from David Michael Levin
6. John Cage for Listening to the Sound in Nature
7. 'Art of Noises' manifesto by Luigi Russolo
Artistic Practice
1. Sensory Walking/Improvised Movements
- Walking/Moving on streets/sidewalks to explore multiple visual and auditory perspectives of physical and social aspects of public space. At least twice per week.
- Take photos and sometimes videos
- Write reflexive notes
2. Choreographic Practice to develop scores for residents
- Based on the knowledge gathered from solo investigations in # 1, I experiment on pedestrian movements inspired by Yvonne Rainer's Walking Dance 'Trio A'. This happens in public space and not indoor.
- I use repetition, contrast between habitual and non-habitual movements and postural change to create movement phrases.
- And where possible I use an extension of walking such as crawling, sitting down, lying down and other improvisation if participants are curious movers.
- Structure movement phrases to create scores for visual and auditory engagement explorations.
- Use simple language for instructions.
3. Participatory Practice
- Write open letter of invitation to residents. Drop them by going door to door.
- Email network of professionals/art colleagues/friends of family.
- Send agenda for the day to participants.
- One participant at a time for the experiment. Accompany participants during the experiment instead of letting them go on their own.
- Interview feedback immediately after the experiment.
- A follow-up interview after 2-3 weeks.
4. Tactical Urbanism/Pop-Up
- Performative Score Installation in public spaces within my neighbourhood.
- Make the score site-specific from generic.
- Site investigation for incorporate site-specific elements into scores.
- Site mapping for planning for the installation.
- Create a hashtag to gather responses.
Keywords
Keywords: residential neighbourhood public spaces, multi-sensory engagement, performative scores, disembodied vision, environmental soundscape, social soundscape, pedestrian movements, postmodern choreography, participatory practice, tactical urbanism, performative score installations, sense of neighbourhood belonging










