---
meta: true
persons: RK
author: POZ
artwork: Listening To The Air
function: description
keywords: [SuperCollider, ultrasound, instrument, synthesizer, DSP, software, feedback, hardware]
---
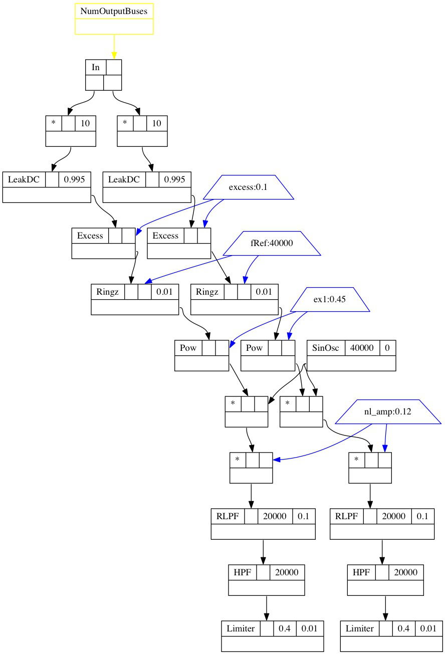
~mics = NodeProxy.audio(s, 2).play;
~nlUMics = {| fRef = 40000|
var audio,usound, trig, cutoff;
usound = SoundIn.ar([0,1]) * 10;
usound = LeakDC.ar(usound).excess(\excess.kr(0.1));
usound = Ringz.ar(usound, fRef, 0.01);
audio = usound** \ex1.kr(0.45, 1);
audio = audio * SinOsc.ar(40000);
audio = audio * \nl_amp.kr(0.12, 0.1);
audio = RLPF.ar(audio, 20000, 0.1);
audio = HPF.ar(audio, 20000);
audio = Limiter.ar(audio, 0.4);
};
~uMics = {| fRef = 40000, amp = 0.1, gain = 0.12|
var audio,usound, delaudio;
usound = SoundIn.ar([0,1]) * 10;
usound = Ringz.ar(usound, fRef, 0.01);
audio = (usound) * SinOsc.ar(fRef);
audio = RLPF.ar( audio, 10000);
audio = RHPF.ar(audio, 30, 1, amp);
delaudio = CombL.ar(audio, 0.01, 0.01, 0);
audio = Compander.ar(delaudio, audio, 0.25, 1, 0.0, 0.01, 0.5) * gain;
};
~section1 = {
~mics[0] = ~uMics;
~mics[1] = ~nlUMics;
~mics.set(*[ 'fRef', 40000.0, 'amp', 0.1, 'gain', 0.1, 'excess', 0.1, 'ex1', 0.0, 'nl_amp', 0.0 ]);
};
{kind: code, artwork: ListeningToTheAir, keywords: [SuperCollider]}



