A series of works (or rather, a chained work) designed within the framework of the research cluster Music, thought and technology, of the Orpheus Institute, aimed to:
• Play with different notions of "Network": as algorithm, as descriptor for telematics, as compositional tool (like in "Timbre Networks")
• Use each iteration/performance to inform/affect/define/enrich the "following" performance. This will be achieved by preserving one aspect of the performance that can be perceived as "highly volatile" (a dancer reacting to the highly improvised music. like in the first version) and convert it into a digital stream of data, mapped to control (and therefore, automatise) an aspect of the following performance.
Timbre Networks focuses specifically on timbre and using it as the foundation for every performative and musical relationship. the aim is to create a system in which the sound sources on one hand, and their manipulation towards turning them into musical material through performance on the other, become part of a single entity, in a more concrete sense than would be provided by a mere conceptual definition. In other words, I seek to define a compositional strategy based on systematising the relationship between sound objects and their potential interdependence, leaving in the performer(s) hands the responsibility for unfolding the musical structure over time.
For an in-depth explanation of "Timbre Networks", click HERE
AoH_T&K
For this performance The primary sound material is generated by Toma Gouband, The computer-generated rhythmic structures of the piece are developed using a Boolean pattern sequencer created by Parra. Sound manipulations and their movement in the physical space are controlled by Analysing the video of Kana Nakamura’s Performance. The sounding byproduct of her performance is brought back as both sound material and control-rate information for the processing of Gouband’s percussion.
ITERATION # 1 (and 1b): AoH_T&K_001 and AoH_T&K_002
Kana Nakamura, telematic dance, Toma Gouband, percussion and Juan Parra, electronics.
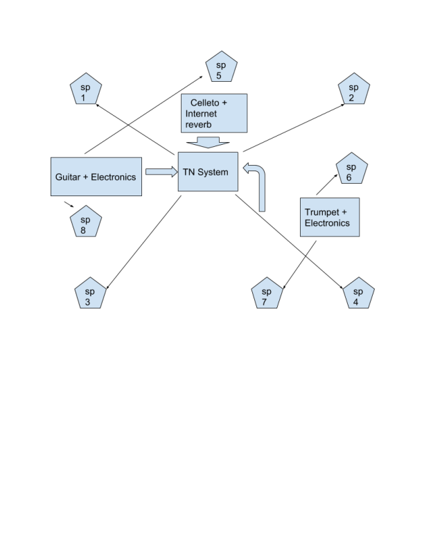
For ITERATION # 2: TN_CC*JI&JP
Chris Chafe (telematic celleto + Internet reverb*), Jonathan Impett, expanded trumpet, Juan Parra, expanded guitar.
The plan will be to use a 8 channel sound system: a traditional "quad. where the telematic signals coming from Stanford (celleto and "internet reverb"?) will be used as a "dome" for the audience, mapping a single string of the celleto to each channel. and a secondary quad system (or rather, a double stereo) for the expanded local instrument+electronic setups of Impett and Parra.
Parra's TN system will act as a semi-autonomous fourth voice, processing (all three) instrumental signals and using the pre-recorded data stream from PERFORMANCE #1 for the dynamic spatial distribution.
For ITERATION # 3: TN_KN*JP
Keir Neuringer (telematic sax), Juan Parra, expanded guitar.
The plan will be to use a 4 channel sound system: a traditional "quad. where the telematic signals coming from Philadelphia (sax) will be used as the main activator for the live electronics, mapping a series of pitch and transient analysis to control the onsets and pitch center tones of the system.
Parra's TN system will then be the main sonic/structural support, and the summed celleto signal from PERFORMANCE #2 will be used as data stream for the dynamic spatial distribution.







